网站群
丨
传媒者
丨
联系我们
平博手机
关于我们
平博(中国)
国家级平台
科学研究
标准检测
培训与奖励
信息媒体
生产与贸易
外设机构
研究院简介
研究院视频简介
工程中心简介
领导致辞
机构设置
管理团队
专家介绍
企业文化
联系我们
公司动态
集团要闻
保利新闻
国资动态
通知公告
国家皮革及制品工程技术研究中心
工业节能与绿色发展评价中心
皮革和制鞋行业生产力促进中心
商务部进出口商品技术服务中心(皮革及其制品)
国家皮革制品质量监督检验中心
国家鞋类质量监督检验中心(北京)
国家轻工业皮革制鞋机械质量监督检测中心
全国毛皮制革机械标准化中心
全国皮革工业标准化技术委员会
全国制鞋标准化技术委员会
中国皮革工业信息中心
全国制鞋工业信息中心
ISO/TC 137国际秘书处
ISO/TC 216/WG 3“术语”工作组
ISO/TC 137/WG 4 工作组
ISO/TC 216/WG 5工作组
全国轻机标委会皮革机械分技术委员会
青少年足球鞋防损伤共性技术服务平台
科研领域
科研机构
科研设施
科研成果
专利技术
转让开发
学术交流
博士后工作站
质量检测
技术标准
培训与交流
科技奖励
行业新闻
信息网站
电子杂志
北京中皮天元科技有限公司
河北中皮东明科技有限公司
产品展示
河北分院
中国皮革和制鞋工业研究院(晋江)有限公司
平博(中国)
公司动态
集团要闻
保利新闻
国资动态
通知公告
平博手机
>
平博(中国)
>
平博(中国)详情页
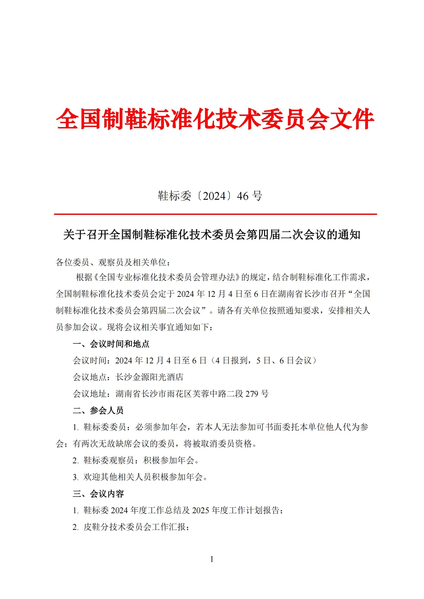
关于召开全国制鞋标准化技术委员会第四届二次会议的通知
浏览量:
242
作者:
来源:
时间:
2024-11-04
【字号:
大
中
小
】
附件:
关于召开全国制鞋标准化技术委员会第四届二次会议的通知
相关新闻:
上一篇:
下一篇:
pp平台官网
|
天行网页版登录入口
|
九游电子平台app
|
风云体育(中国区)唯一官方网站
|
问鼎网页
|
米乐线上官网
|
问鼎网址
|
问鼎官方网站
|
平博网页版
|